
Mit dem nahenden Support-Ende für SAP GTS 11.0 steht für viele Unternehmen die Migration zur GTS Edition für HANA an. Dieser umfassende Leitfaden unterstützt bei allen Entscheidungen: von der Bewertung Ihres aktuellen Systems über die Auswahl der richtigen Migrationsstrategie (Greenfield, Brownfield oder Selective) bis zur technischen Umsetzung. Erfahren Sie alles über neue Funktionen und verschiedene Deployment-Modelle.


Inhaltsverzeichnis:
Die SAP GTS Edition for SAP HANA stellt eine wichtige technologische Weiterentwicklung dar, die Unternehmen bis Ende 2025 implementieren sollten. Mit dem nahenden Support-Ende für ältere Versionen stehen viele Organisationen vor der Herausforderung, ihre Global Trade Services Systeme zu migrieren.
Diese Migration ist jedoch nicht nur eine technische Notwendigkeit, sondern bietet zugleich erhebliche Vorteile. Durch die Nutzung der HANA-Technologie werden Prozesse beschleunigt, Analysen in Echtzeit ermöglicht und neue Funktionalitäten wie verbesserte Fiori-Apps erschlossen. Außerdem profitieren Unternehmen von einem optimierten Statuskonzept in der Trade Compliance sowie fortschrittlicheren Klassifikationslogiken.
In diesem umfassenden Migrationsleitfaden betrachten wir zunächst die Bewertung Ihres aktuellen SAP GTS 11.0 Systems. Anschließend stellen wir die neuen Funktionen der SAP GTS Edition für HANA vor und vergleichen verschiedene Migrationsstrategien. Darüber hinaus erhalten Sie detaillierte Einblicke in die technische Umsetzung und die möglichen Deployment-Modelle. Dieser Leitfaden unterstützt Sie bei jeder Entscheidung auf dem Weg zu einer erfolgreichen Migration.
Vor der Migration auf die neue SAP GTS Edition für HANA steht zunächst eine gründliche Bewertung des vorhandenen SAP GTS 11.0 Systems an. Diese Bewertung bildet das Fundament für eine erfolgreiche Umstellung und minimiert Risiken während des Migrationsprojekts.
Die funktionale Analyse beginnt mit der Bestandsaufnahme aller implementierten Module. Im Bereich Compliance Management sollten Sie die Konfiguration der Sanktionslistenprüfung, Embargoprüfung und gesetzlichen Kontrolle dokumentieren. Diese Prüfungen sind entscheidend für die Erkennung verbotener oder beschränkter Geschäftstransaktionen. Das Customs Management unterstützt die automatisierte Erstellung und Übermittlung von Zolldokumenten sowie die elektronische Kommunikation mit Zollbehörden. Besonders wichtig ist dabei die Prüfung von Transitsystemen (NCTS) und speziellen Zollverfahren wie aktive oder passive Veredelung.
Bei der Bewertung sollten außerdem die vorhandenen Prozesse für die Präferenzabwicklung und den Austausch von Langzeit-Lieferantenerklärungen begutachtet werden. Die frühzeitige Analyse der funktionalen Abdeckung hilft, Compliance-Risiken nach dem Support-Ende zu vermeiden und Verbesserungspotenziale zu identifizieren.
Die Analyse aller kundenspezifischen Anpassungen ist entscheidend für die Migrationsvorbereitung. Dokumentieren Sie detailliert sämtliche User-Exits, kundenspezifische Reports und Eigenentwicklungen. Diese Elemente müssen auf Kompatibilität mit der neuen Umgebung geprüft werden. Bei der Migration zur SAP GTS Edition für HANA werden Änderungen an Klassifizierungen, Zolltariftabellen, Freihandelsabkommen und Langzeit-Lieferantenerklärungen (LLE) notwendig, was Anpassungen an bestehenden Eigenentwicklungen erfordert.
Die meisten Integrationen sind zwar abwärtskompatibel, jedoch ermöglicht die neue Version zusätzliche Funktionen wie die Datenbank-Persistenz von GTS-Sperren in S/4HANA, wodurch frühere Anpassungen möglicherweise entfallen können.
SAP GTS fungiert als Satellitensystem, an das verschiedene Vorsysteme wie SAP ECC, SAP S/4HANA oder Nicht-SAP-Systeme angebunden werden können. Überprüfen Sie die bestehenden Integrationen und Schnittstellen. Die bidirektionale Kommunikation zwischen den Systemen ermöglicht, dass SAP GTS die Ergebnisse an das Vorsystem zurücksendet. Besonders wichtig ist die synchrone Prüfung von Verkaufs- und Einkaufsbelegen sowie die Integration mit SAP EWM- und SAP TM-Systemen.
Für Unternehmen, die bereits SAP GTS nutzen, besteht kein unmittelbarer Zwang, das Vorsystem auf S/4HANA umzustellen. SAP GTS Edition für HANA kann weiterhin mit SAP ERP als Vorsystem betrieben werden.
Eine hohe Datenqualität ist entscheidend für den Migrationserfolg. Die Umstellung bietet eine gute Gelegenheit, veraltete oder unvollständige Daten zu identifizieren und zu bereinigen. SAP-Experten betonen, dass Datenbereinigung und -harmonisierung zu den zentralen Herausforderungen bei Migrationen gehören und das Einrichten von Datenqualitätsstandards bereits vor der Migration essenziell ist [1].
Die Einbeziehung der Endbenutzer ist unerlässlich für einen reibungslosen Übergang. Sammeln Sie systematisch Feedback zu Benutzererfahrungen, Schmerzpunkten und Verbesserungspotenzialen. Die SAP GTS Edition für HANA bringt grundlegende Änderungen der Benutzeroberfläche mit sich - von SAP GUI zu SAP Fiori. Dies erfordert ein umfassendes Change-Management, um die Anwender frühzeitig einzubeziehen und auf Bedenken, Fragen und Vorbehalte einzugehen. Die moderne SAP Fiori-Oberfläche ermöglicht eine intuitive Steuerung unabhängig vom Endgerät, was den Nutzern langfristig zugutekommt. Allerdings sollten potenzielle Schulungsbedarfe identifiziert werden, um die Akzeptanz der neuen Lösung zu fördern.

Die SAP GTS Edition für HANA 2023 bringt zahlreiche technologische Neuerungen mit sich, die den Außenhandel deutlich effizienter gestalten. Der Umstieg von der klassischen SAP GUI-Oberfläche zur modernen Fiori-Technologie ermöglicht nicht nur eine intuitive Bedienung, sondern auch erweiterte Funktionalitäten in allen Kernbereichen des Systems.
Mit dem Support Package 04 wurde eine verbesserte Suchfunktion für zentrale Fiori-Apps eingeführt. In der App "Gesperrte Partner verwalten" können Benutzer nun gezielt nach Personen suchen, die gesperrte Partner angelegt oder geändert haben [2]. Auch die Anzeige von Bearbeitern mit Änderungsberechtigung im Bereich Sanktionslistenprüfung wurde optimiert. Ähnliche Verbesserungen finden sich in der App "Gesperrte Belege verwalten", die nun Filteroptionen für SPL-Bearbeiter, Embargo-Bearbeiter und Bearbeiter der Gesetzlichen Kontrolle bietet. Die Fiori-Apps ermöglichen außerdem eine endgerätunabhängige Steuerung, wodurch Anwender flexibler arbeiten können [3].

Das Compliance Management wurde grundlegend überarbeitet und mit einem neuen Statuskonzept ausgestattet. Dadurch können nun auch Serviceaufträge, Serviceangebote, Subskriptionsaufträge und Lösungsangebote einer Compliance-Prüfung unterzogen werden [2]. Eine wichtige Neuerung ist die Anzeige von Entscheidungsgründen: Mit den Schaltflächen "Display Reason" und "Display Comment" können Benutzer jetzt nachvollziehen, warum ein bestimmtes Dokument in der Sanktionslistenprüfung oder Embargoprüfung gesperrt oder freigegeben wurde [4].
Die LLE-Prozesse (Langzeit-Lieferantenerklärung) wurden stark vereinfacht. Eine wesentliche Neuerung ist, dass LLE-Anforderungen und LLE-Rückmeldungen nun als unabhängige Objekte behandelt werden. Dadurch können LLEs auch ohne vorherige Anforderungsbelege angelegt werden [5]. Für die Kommunikation mit Lieferanten können kundenindividuelle Kommunikationsarten wie PDF oder E-Mail hinterlegt werden. Besonders hervorzuheben ist die Integration des ehemaligen Add-ons "Identity Based Preference Processing" in den Standard – die Verwaltung von Präferenzdaten für Produktidentifikatoren ist nun fester Bestandteil [2].
Mit SAP GTS Edition für HANA 2023 wurden erhebliche Verbesserungen im Bereich Intrastat eingeführt. Insbesondere für Malta wurde die Intrastat-Meldung vollständig implementiert [2]. Außerdem stehen nun drei zusätzliche benutzerdefinierte Zusatzfelder in Intrastat-Meldungspositionen zur Verfügung, die mit 20, 40 und 40 Zeichen deutlich größer sind als die bisherigen Felder [2]. Dies erhöht die Flexibilität bei länderspezifischen Anforderungen wie beispielsweise für Italien und Bulgarien, wo nun auch ein Third-Party-Declarant-System genutzt werden kann [6]. Die systemübergreifende Intrastat-Funktion erlaubt es, Belege aus dem Order Management direkt an SAP GTS zu übergeben [7].
Die Klassifikationslogik wurde grundlegend verbessert. Hervorzuheben ist besonders das erweiterte Screening von Bankdaten. SWIFT/BIC-Codes und Banknummern können nun mit Bankstammdaten an SAP GTS übergeben und dort als Identifikationsnummern im Geschäftspartner gespeichert werden [4]. Zusätzlich werden beim Screening von Kunden und Lieferanten auch deren Bankdaten geprüft – wenn eine Bank in der SPL-Prüfung gesperrt ist, werden automatisch auch alle Kunden und Lieferanten mit dieser Bank in den Bankdaten gesperrt [4]. Durch das verbesserte SAP HANA Search kann die Sanktionslistenprüfung bis zu sechsmal schneller durchgeführt werden, wodurch der Zeitaufwand deutlich reduziert wird [5].
Das neue Cloud-optimierte Konzept setzt allerdings eine höhere Standardisierung voraus, was zur Folge haben kann, dass bestehende Sonderfunktionen mit individuellem Custom Code nicht einfach 1:1 übernommen werden können.
Bei der Migration auf SAP GTS Edition für HANA stehen Unternehmen or der grundsätzlichen Entscheidung zwischen drei verschiedenen Implementierungsansätzen, die jeweils spezifische Vor- und Nachteile bieten:

Der Greenfield-Ansatz bedeutet einen kompletten Neustart auf SAP GTS Edition für HANA. Hierbei wird ein neues System installiert, Prozesse werden neu konfiguriert und angepasst, und bei Bedarf wird neuer Custom Code entwickelt. Optional können ausgewählte Daten aus bestehenden SAP GTS oder Legacy-Systemen übernommen werden. Dieser Ansatz bietet maximale Optimierungsmöglichkeiten und die volle Nutzung aller Innovationen der neuen Plattform. Allerdings erfordert er auch den höchsten Implementierungsaufwand und bringt höhere Kosten sowie ein potenzielles Risiko des Datenverlusts mit sich.
Bei der Selective Data Migration (auch als "Bluefield" bekannt) wird zunächst eine Kopie des bestehenden SAP GTS-Systems erstellt. Anschließend werden alle Stamm- und Transaktionsdaten gelöscht, während Customizing und Custom Code beibehalten werden. Nach der Konvertierung dieses leeren Systems auf SAP GTS Edition für HANA können gezielt Daten aus dem Altsystem übernommen werden. Dieser Mittelweg balanciert Risiken, Kosten und Innovationspotenzial zwischen reinem Greenfield und Brownfield und ermöglicht Prozessverbesserungen bei gleichzeitiger Bewahrung historischer Daten.
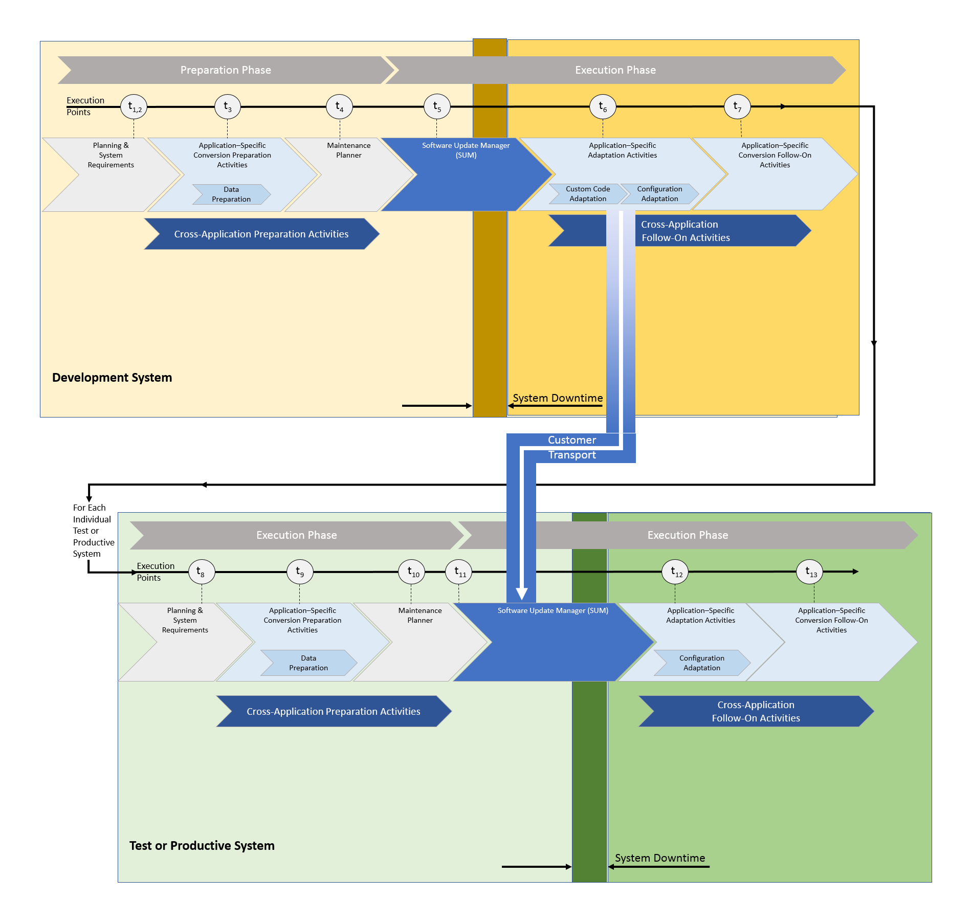
Der Brownfield-Ansatz ist die bisher am häufigsten gewählte Migrationsmethode. Dabei wird das bestehende System inklusive aller Daten, Anpassungen und Eigenentwicklungen in einem Upgrade-ähnlichen Verfahren auf SAP GTS Edition für HANA konvertiert. Für die technische Durchführung kommen die Software Update Manager (SUM) und Database Migration Option (DMO) zum Einsatz. Dieser Ansatz ermöglicht eine kürzere Projektlaufzeit und schützt bestehende Investitionen, erfordert jedoch einen "Big Bang"-Go-Live und bietet weniger Innovationsmöglichkeiten
Nutzen Sie unseren Entscheidungsbaum, um die für Ihr Unternehmen passende Strategie zu identifizieren:


Je nach Ausgangssituation ergeben sich unterschiedliche Migrationsszenarien:
Für On-Premises-Lizenzen können Kunden frei zwischen Standalone und Co-Deployment wählen. Bei Cloud-Implementierungen stehen zwei Optionen zur Verfügung: eine eigenständige SKU mit dedizierter Cloud-Umgebung oder die kostengünstigere Co-Deployment-SKU ohne eigene Infrastruktur, die ein vorhandenes S/4HANA Private Cloud-System voraussetzt. Zu bedenken ist, dass bei Co-Deployment Abhängigkeiten zwischen S/4HANA und SAP GTS bezüglich Upgrades und Service Packs entstehen. Ein Upgrade von S/4HANA oder der zugrundeliegenden HANA-Datenbank löst automatisch auch ein Upgrade der SAP GTS Edition für HANA aus.

Die technische Migration zur SAP GTS Edition für HANA erfordert eine sorgfältige Vorbereitung und den Einsatz spezieller SAP-Tools. Im Gegensatz zu herkömmlichen Updates handelt es sich hierbei um eine vollständige Neuimplementierung mit eigenen technischen Anforderungen.
Grundsätzlich ist zu beachten, dass SAP GTS Edition für HANA eine komplett neue Version darstellt und keine Aktualisierung eines bestehenden GTS 11.0-Systems ist [8]. Die Migration erfordert zwingend ein Unicode-fähiges System [9]. Falls Ihr System noch nicht Unicode-fähig ist, müssen Sie zunächst eine Unicode-Konvertierung durchführen [10]. Außerdem benötigen Sie einen reinen ABAP-Stack – Dual-Stack-Systeme müssen vorher aufgeteilt werden [11]. Die SAP HANA Datenbank ist ebenfalls obligatorisch, während kein S/4HANA als Vorsystem erforderlich ist [8].
Der Readiness Check ist ein entscheidendes Werkzeug für die Migrationsvorbereitung. Implementieren Sie hierfür das Programm /SAPSLL/READINESS_CHK_V8000, das mit dem OSS-Hinweis 3033398 bereitgestellt wird [12]. Dieser Check muss auf einem produktionsähnlichen oder dem Produktivsystem selbst ausgeführt werden und liefert eine detaillierte Liste mit Punkten, die vor der Migration behoben werden müssen [13]. Der Readiness Check prüft unter anderem auf:
Die Erstellung der Stack.xml-Datei erfolgt im Maintenance Planner und ist für den Software Update Manager (SUM) erforderlich. Hierbei müssen alle Schritte in einer einzigen Transaktion durchgeführt werden [13]:
Für SAP GTS Edition für HANA sollten Sie bei der Ausführung des Maintenance Planners "Install an SAP S/4HANA FOUNDATION system" wählen, da diese Option erforderlich ist [16].
Für die technische Durchführung der Migration benötigen Sie mindestens SUM 2.0 SP16 und SPAM Version 85 oder höher [13]. Beachten Sie dabei, dass die Zero Downtime Option (ZDO) für die Konvertierung nicht unterstützt wird [13]. Zusätzlich sollten Sie für den Konvertierungsprozess nach Systemdowntime entweder einen Support Package Level von SP20 oder höher für die Softwarekomponente ST-PI 740 im Ziel-Stack wählen [13].
Bei der Migration zur SAP GTS Edition für HANA sind Datenmodelländerungen zu berücksichtigen. Aufgrund der Unterschiede zwischen SAP GTS 11.0 und der Edition für HANA müssen kundenspezifische Entwicklungen angepasst werden [13]. Diese Anpassungen sollten in Transportaufträgen dokumentiert werden, damit sie später in andere Systeme wie Test und Produktion eingespielt werden können [13]. In einigen Fällen müssen bestimmte Eigenentwicklungen sogar gelöscht werden, falls sie auf nicht mehr unterstützten SAP-Standardfunktionalitäten basieren [13].
Bei der Planung Ihrer SAP GTS Edition für HANA-Architektur stehen verschiedene Deployment-Modelle zur Auswahl, die jeweils unterschiedliche technische und organisatorische Anforderungen mit sich bringen.
Während SAP GTS traditionell als eigenständiges System betrieben wird, bietet die 2023er Edition auch die Möglichkeit des Co-Deployments auf S/4HANA. Dieses Modell reduziert die Infrastrukturkosten und senkt den Gesamtbetriebsaufwand. Allerdings bleibt GTS auch bei Co-Deployment logisch getrennt und erfordert die gleichen Integrationsschritte wie die Standalone-Version [17]. Außerdem können GTS-Upgrades die S/4HANA-Systemverfügbarkeit beeinträchtigen und umgekehrt [18].

Für die Fiori-Oberfläche existieren zwei Optionen: Embedded Deployment (Backend und Frontend auf einem Server) oder Hub Deployment (Frontend auf zentralem Hub-Server). SAP empfiehlt ausdrücklich das Embedded Deployment für SAP Fiori in Verbindung mit GTS Edition für HANA [13].
Für die Cloud-Migration stehen mehrere Optionen zur Verfügung: Database Migration Option (DMO) mit System Move ermöglicht die Systemverlegung in eine andere Umgebung [19], während SAP HANA HSR mit Backup/Restore-Initialisierung bei eingeschränkter Netzwerkbandbreite sinnvoll ist [19].
SAP GTS fungiert als Satellitensystem, an das verschiedene Vorsysteme angebunden werden können: SAP ERP, S/4HANA, SAP TM und EWM [13]. Die Standardschnittstellen nutzen Remote-Function-Calls (RFC), wodurch auch ein späterer Wechsel der Vorsysteme problemlos möglich ist [20].

Für die Umstellung wird eine erweiterte N+1-Landschaft benötigt. Dies bedeutet duale Wartung mit zwei verschiedenen Entwicklungs- und Testumgebungen bis zur Produktivschaltung [13]:

Die Migration zur SAP GTS Edition für HANA stellt zweifelsohne eine komplexe, jedoch unumgängliche Aufgabe für Unternehmen dar, die SAP GTS 11.0 einsetzen. Während des Migrationsprozesses müssen zunächst bestehende Systeme gründlich analysiert werden. Dies umfasst die funktionale Prüfung aller Module, die Dokumentation von Customizing-Elementen sowie die Bewertung bestehender Integrationen.
Besonders wichtig erscheint dabei die Bereinigung der Stammdaten vor der Migration, da dadurch Prozesse optimiert und Kosten gesenkt werden können. Die neue Edition bietet dafür zahlreiche Vorteile: verbesserte Fiori-Apps, ein überarbeitetes Statuskonzept in der Trade Compliance sowie optimierte Präferenzprozesse und eine leistungsfähigere Klassifikationslogik.
Die Wahl der passenden Migrationsstrategie hängt maßgeblich von individuellen Anforderungen ab. Greenfield-Ansätze bieten maximale Optimierungsmöglichkeiten bei höherem Aufwand. Brownfield-Migrationen schützen bestehende Investitionen, erlauben jedoch weniger Innovation. Die Selective Migration als Mittelweg balanciert beide Aspekte und ermöglicht selektive Datenübernahme bei teilweiser Prozessoptimierung.
Technisch betrachtet erfordert die Umstellung spezielle Vorbereitungen. Der Readiness Check mit dem Programm /SAPSLL/READINESS_CHK_V8000 identifiziert potenzielle Hindernisse frühzeitig. Anschließend erfolgt die Migration mittels SUM 2.0 und entsprechender Stack.xml-Konfiguration.
Je nach Unternehmenssituation sollte sorgfältig zwischen Standalone- und Co-Deployment-Modellen abgewogen werden. Das Standalone-Modell bietet größere Unabhängigkeit, während Co-Deployment auf S/4HANA Infrastrukturkosten senkt, allerdings gegenseitige Abhängigkeiten schafft.
Angesichts des nahenden Support-Endes für ältere Versionen sollten Unternehmen ihre Migration zur SAP GTS Edition für HANA unbedingt bis Q1 2026 abschließen. Die frühzeitige Planung, sorgfältige Vorbereitung und Auswahl des richtigen Migrationsansatzes bilden daher den Schlüssel zum Erfolg. Unternehmen, die diesen Übergang proaktiv gestalten, profitieren nicht nur von Compliance-Sicherheit, sondern auch von deutlich verbesserten Funktionen und Leistungsmerkmalen der neuen Plattform.
Sie möchten die Potenziale von SAP GTS für Ihr Unternehmen nutzen? Unser Experten-Team der Tuleva AG unterstützt Sie gerne bei der Auswahl der richtigen Migrationsstrategie und der entsprechenden Umsetzung. Kontaktieren Sie uns für eine unverbindliche Beratung und erfahren Sie, wie Sie Ihre Außenhandelsprozesse effizienter, sicherer und zukunftsfähig gestalten können.
[1] - https://community.sap.com/t5/enterprise-resource-planning-blog-posts-by-sap/sap-s-4hana-data-migration-and-master-data-management-best-practices-with/ba-p/13688680 [2] - https://help.sap.com/doc/7537d1e7806941c894791e889f3897d3/2023.004/de-DE/b1ce7d3ed85f48008b29d7f2cd106e3b_de.pdf [3] - https://help.sap.com/doc/7537d1e7806941c894791e889f3897d3/2023.005/en-US/b1ce7d3ed85f48008b29d7f2cd106e3b_en.pdf [4] - https://help.sap.com/doc/7537d1e7806941c894791e889f3897d3/2023.005/en-US/b1ce7d3ed85f48008b29d7f2cd106e3b_en.pdf [5] - https://wts.com/de-de/publishing-article/zoll-it-digitalisierungsloesungen-neuerungen-in-sap-global-trade-services~publishing-article [6] - https://userapps.support.sap.com/sap/support/knowledge/en/3541673 [7] - https://community.sap.com/t5/supply-chain-management-blog-posts-by-members/sap-global-trade-services-edition-for-hana-key-features-and-benefits/ba-p/14119523 [8] - https://www.wsw.de/en/wsw-knowledge/sap-gts-edition-for-hana-what-you-need-to-know-before-migration/ [9] - https://www.epiuselabs.com/de/sap-landscape-optimization-blog/unicode-als-s4hana-voraussetzung [10] - https://help.sap.com/doc/2b87656c4eee4284a5eb8976c0fe88fc/2023/en-US/CONV_OP2023.pdf [11] - https://www.epiuselabs.com/de/sap-landscape-optimization-blog/s/4hana-conversion [12] - https://www.saptechnicalguru.com/gts-edition-for-hana-readiness-check/ [13] - https://community.sap.com/t5/financial-management-blog-posts-by-members/basis-view-on-upgrade-conversion-to-sap-gts-e4h-2023-gts-ed-for-sap-hana/ba-p/13556093 [14] - https://userapps.support.sap.com/sap/support/knowledge/en/3474557 [15] - https://userapps.support.sap.com/sap/support/knowledge/en/3479546 [16] - https://community.sap.com/t5/financial-management-q-a/maintenance-planner-gives-an-error-for-sap-gts-edition-for-sap-hana/qaq-p/12600373 [17] - https://community.sap.com/t5/financial-management-blog-posts-by-sap/what-you-need-to-know-when-chosing-between-co-deployment-or-standalone-sap/ba-p/13574527 [18] - https://globale-trade-services.com/content/what-is-new-in-sap-global-trade-services-edition-for-sap-hana/ [19] - https://docs.aws.amazon.com/sap/latest/sap-hana/migrating-hana-tools.html [20] - https://community.sap.com/t5/financial-management-blog-posts-by-members/establishing-connection-between-sap-feeder-system-and-sap-gts-system/ba-p/13254925